近年来,随着全国餐饮收入增速出现了明显放缓,当下餐饮行业正经历着从“增量” 迈向 “存量” 的关键转型期。在人力、租金、食材等成本持续上涨,叠加餐饮人均消费价格不断下滑等压力下,餐饮品牌纷纷将“降本增效、差异化突围”作为核心目标。在此背景下,餐饮供应链作为支撑行业发展的幕后“英雄”,其重要性愈发凸显。
那么,如今的餐饮供应链呈现出怎样的态势?又有哪些新趋势、新动向正在重塑行业格局?为此,红餐产业研究院发布了《餐饮供应链趋势发展报告2025》。以下为报告的部分内容展示。
据国家统计局数据,2024年全国餐饮收入近5.6万亿元,同比增长5.3%。2025年1—8月,全国餐饮收入超过3.6万亿元,同比增长3.6%,增速出现了明显放缓。
近年来,我国餐饮行业的连锁化率持续提升,行业集中度与标准化程度不断提高。美团数据显示,全国餐饮连锁化率从2020年的15%稳步上升至2024年的23%。未来,中国餐饮连锁化率仍然有较大提升空间。
随着餐饮连锁化率的提升,连锁品牌对食材品质、食品安全、供应稳定性、产品创新等提出了更高的要求,推动着餐饮供应链向更标准化、专业化的方向发展。
与此同时,随着餐饮供应链日益完善,产业的分工也日趋成熟,在农产品种植/养殖、食材采购、生产加工、调味料供应、冷链物流等环节中均涌现了许多专业化企业。
随着餐饮行业从“增量”市场进入“存量”市场,餐饮品牌之间“内卷”加剧,品牌为寻求降本增效和差异化发展,主动向上游供应链寻求效率与创新。这一趋势推动着餐饮供应链的发展进入到3.0阶段。
越来越多的供应链企业从一开始被动响应品牌需求的支持者角色,转向主动引领市场的驱动者。这些企业主动洞察市场趋势与消费需求,自发先于市场去开发产品,为客户提供一站式解决方案,大大地促进了餐饮品牌的发展。
此外,除了角色转变,供应链企业的业务边界也在不断拓展,有不少上游供应链企业将业务延伸至下游,通过开设餐饮门店,在传统B端业务之外拓展增长空间。
在餐饮行业进入深度调整期,餐饮供应链朝着多维度协同的方向迈进,呈现出健康化、地域化、细分化、定制化、全球化、数智化的发展动向。
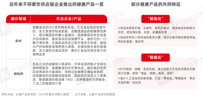
红餐产业研究院“2025年餐饮消费大调查”显示,消费者就餐选择中,食材的健康卫生是关键考量因素。随着消费者更加重视健康、食品安全,健康型食材和调味料成为餐饮品牌的关注重点。
为积极响应“健康消费”趋势,以及满足消费者与餐饮品牌对健康产品的需求,餐饮供应链企业在食材源头(如发展高端养殖,生产有机食材)、产品创新(如推出功能性产品、代糖)、技术应用(如通过锁鲜技术保留鲜味、原始风味)等各个环节进行健康化升级,推出更多健康食材和调味料产品。
2.地域化:地域特色成为餐饮品牌实现差异化发展的关键,供应链企业积极挖掘地域食材、地域风味
近年来,地方旅游的火爆带动了消费者对地域美食的消费需求,也催生出巨大的市场需求。同时,地域食材与地域风味也成为餐饮品牌差异化发展的突破口,从而驱动供应链企业主动深入原产地,挖掘地域食材、地域风味。
例如,一些地域食材如云南野生菌、贵州折耳根、贵州木姜子等,以及地域风味如贵州酸汤风味、齐齐哈尔烤肉蘸料风味、云南酸菜风味等,被供应链企业进一步挖掘出来,通过工业化加工转化为标准化食材和调味料产品。
随着餐饮市场的竞争加剧,餐饮品牌加速调整策略,通过打造“爆品”、精细化运营等形成差异化优势。在此背景下,餐饮企业的需求越来越多元化,对上游供应链企业提出更专业化的要求,如寻求更高品质的产品和定制化的爆品解决方案。这也推动了上游供应链的细分化趋势进一步深化,供应链领域不断涌现出“单打冠军”。
这些“单打冠军”不同于以往追求大而全的综合型企业,它们从创立之初就专注于提供某一特定产品,并通过持续深耕该细分领域,提供高度专业化的产品和定制化的解决方案,构建自己的核心竞争壁垒,得到了快速发展。
例如,食材领域和调味料领域的虾滑、鸡翅、乌鸡卷、肥牛卷、火锅油碟、豆瓣酱等均已出现了一批专业化企业,成为许多知名餐饮品牌的合作对象。
在消费者需求日益多样化,以及餐饮品牌追求差异化发展等背景下,上游的供应链企业积极转型,除了提供优质产品的定制服务之外,还进一步拓展至涵盖产品研发、菜单优化、采购、生产、物流等全方位的定制化服务。
例如,蒙牛专业乳品、仟味高汤、聚慧餐调、川海晨洋、三旋供应链等企业,凭借各自在研发团队、资源、技术、生产体系等方面的优势,为餐饮客户提供全方位定制化服务、一站式味道解决方案、风味研发及供应链优化等在内的定制化服务,助力餐饮品牌快速响应市场需求,打造差异化产品。
国内市场竞争加剧的同时,海外中餐市场的增长也为餐饮品牌、餐饮供应链企业提供了新的增长空间。餐饮供应链企业纷纷在海外建立生产、加工、配送体系,以解决中餐出海面临的食材标准化、口味还原、成本控制等核心问题。当下,餐饮供应链正加速驶向国际化航道,展现出从食材供应到服务体系的全方位出海态势。
无论是健康化、地域化,还是定制化、全球化,其高效落地都离不开数智化的支撑。
当下,餐饮供应链正加速向数智化方向演进,数智化已深入到餐饮供应链的研发、生产、物流、管理等各个环节,通过搭建数字化平台、应用数智化技术,并依托大数据,最终为餐饮客户提供更高效、更稳定、更精准的产品与服务,赋能下游餐饮品牌。
在餐饮行业竞争愈发激烈的当下,降本增效已成为餐饮企业生存与持续发展的核心战略。而优质的供应链产品不仅能帮助餐饮企业优化成本结构和盈利空间,还能构建产品的差异化竞争壁垒。
在此背景下,餐饮品牌对“更优质、更具创意、更具独特记忆点”的产品需求与日俱增。众多餐饮供应链企业为了更高效地服务品牌,主动洞察市场需求,打造出一批引领产业发展的“风向标”产品。这些“风向标”产品均具备硬实力和高口碑,成为众多餐饮供应链产品中的佼佼者。
在食材方面,涌现出多款极具代表性的标杆之作,涵盖了肉禽、水产、果蔬等多个细分领域。
例如,在肉禽领域,嘉创食品的长柄战斧牛排,凭借超大尺寸与均匀雪花纹理,自带“视觉冲击力”,适配西餐、牛排等场景;野火烧的三好鸡翅,以“好料、好做、好吃”为核心,解决烤串“标准化不足、出餐慢”痛点;新雅轩的爆汁脆皮鸭,以创新工艺打造“皮脆肉嫩、香浓爆汁” 的差异化口感,以“一鸭百变”的灵活性覆盖多种餐饮场景。
在海鲜水产领域,逮虾记的一口整只青虾滑,以“100% 纯青虾制作、无淀粉添加”为卖点;恒兴食品的松鼠鲷鱼,还原经典“松鼠鱼”口感,助力餐饮门店提高后厨出餐效率;国联水产的国联龙霸煲虾,解决传统虾类产品“冰多虾少”的痛点,实现解冻不减重,可广泛应用于宴席、时尚餐厅、中式酒楼、连锁中餐等多元场景。
除了肉禽与水产,蔬菜菌类中,沐之源的非遗龙须笋口感脆嫩无涩味,适配火锅、中式正餐等场景;面食烘焙中,在旗杂粮主食的皇馍馍以科学杂粮配比打造健康口感。此外,三胖蛋的高端原味葵花籽罐装则是坚果领域的优质产品,以“高端包装+优质口感”提升消费体验。
例如,火锅底料领域,有聚慧餐调复刻重庆老火锅经典味型的佬油集1983;百品日光首创的日光金番茄火锅底料;川娃子依托30年炒料大师经验推出的李明桦牛油火锅底料;森态牛油通过科学工艺实现“香气倍增、久煮不浑”的森态味极香牛油。汤料领域,仟味高汤的鲜之宝姬松茸特醇菌汤、美鑫餐调的无花果鸡汤、独凤轩的汤乐士三零原汤均是餐饮门店汤底解决方案的佼佼者。
调料/蘸料领域,味好美的世界风经典系列卡真调料,其融合了多国风味,适配烧烤、油炸场景;翠宏的烤肉蘸料则传承川味制辣工艺,可应用在烧烤、凉拌、蘸食等多元场景;丁点儿的椒麻鸡汁以花椒、麻椒打造浓郁椒麻口感,成为餐饮品牌打造“独家口味”的核心助力。
除了食材与调味料,设备用品的升级也在为餐饮企业降本增效提供支撑,成为供应链创新的重要组成部分。例如,擎朗智能的配送机器人T10作为智能设备类产品的“风向标”代表,精准切中餐饮门店“高峰时段配送压力大、人工效率低”的痛点,成为门店“高效运营伙伴”。
当下,随着下游餐饮品牌需求的日益多元化,餐饮供应链正站在变革的关键节点,将迎来前所未有的机遇与挑战。展望未来,餐饮供应链有以下四个趋势值得关注:一是供应链将持续向柔性化定制方向转型;二是产品研发创新能力将成为餐饮供应链企业重要的核心竞争力;三是“爆品”策略将成为供应链企业打造核心竞争力、抢占用户心智的重要抓手;四是C端渠道或成为企业探索利润增长的新路径。
唯有抓住这些趋势,供应链企业才能更好地满足下游餐饮品牌的需求,助力品牌突破同质化困局,实现差异化发展,并进一步拓展市场边界,挖掘新的利润增长点,推动整个餐饮产业向更高质量、更具创新性的方向迈进。返回搜狐,查看更多


